Torna indietro   BaroneRosso.it - Forum Modellismo > Elettronica > Circuiti Elettronici


Rispondi
 
Strumenti discussione Visualizzazione
Vecchio 01 luglio 09, 14:52   #1 (permalink)  Top
User
 
L'avatar di giuba
 
Data registr.: 09-08-2005
Residenza: sondrio
Messaggi: 67
ho bisogno d'un aiuto

salve a tutti oggi ho bisogno di un vostro aiuto ,nella costruzione di schede eletroniche non ho problemi ma li ho nella progettazione ed annego in un bicchiere d'acqua .
vengo al punto
avendo dei reattori eletronici dimmerabili (con ingresso da 0 a10volt) per la variazione della luce io ho bisogno di costruire un semplice circuito che mi permetta tramite un comando (rele interruttore ) di generare una tensione continua che va da 0 volt a 10 volt nell arco di 30 40 minuti ed una volta disattivato il reler o 'interrutore che faccia il contrario cio è passando da 10volt a zero nel arco di 30 40 minuti ,non mi serve nulla di complicato ne preciso
se c'è qualche buon anima che mi puo dare una mano ne sarei molto grato
__________________
io non scrivo ma leggo


il mio gruppo aeromodellistico http://www.gavsondrio.it/index.htm
giuba non è collegato   Rispondi citando
Vecchio 01 luglio 09, 15:13   #2 (permalink)  Top
User
 
Data registr.: 28-05-2005
Residenza: Roma
Messaggi: 660
In pratica se ho capito bene ti serve una specie di modulazione d'ampiezza, cioè una sinusoide con ampiezza picco picco di 10 volt, cercati su internet gli schemi per i generatori di onda sinusoidale, ce ne sono parecchi, puoi ad esempio provare a vedere questa discussione, qui trovi parecchi spunti interessanti.

In alternativa puoi farti un generatore di onda quadra fisso e poi all'uscita ci metti una rete RC che ti estrae il tuo seno.

Di possibilità ce ne sono innumerevoli...
SoldatoSemplice non è collegato   Rispondi citando
Vecchio 01 luglio 09, 15:49   #3 (permalink)  Top
User
 
L'avatar di giuba
 
Data registr.: 09-08-2005
Residenza: sondrio
Messaggi: 67
mi sono spiegato male io
in poche parole all accenzione delle lampade io devo partire con una tensione continua pari a 0 volt e dopo un tot di tempo tipo 30 minuti la tensione deve essere a + 10 volt per avere il massimo della luminosita delle lampade e questa situazione deve rimanere per tutto il tempo che le lampade devono stare accese. prima che si pengano con un relle collegato ad un timer dovrei fare il contrario trovandomi una tensione di +10 volt dovrei portarla a zero nel giro di 30 minuti per far spegnere le luci gradualmente
in poche parole devo creare un effetto alba e tramonto
i ballast sche sto usando (reattori eletronici) ora sono collegati ad un potenziometro che mi permette di variare la tensione d'ingresso da 0 a 10 volt in corrente continua non alternata , ma con il potenziometro la variazione di luce devo farla io ,avevo pensato di fare un circuito rc sfruttando il tempo di scarica e carica dei condensatori ma poi non so se ha la forza di pilotare il ballast
__________________
io non scrivo ma leggo


il mio gruppo aeromodellistico http://www.gavsondrio.it/index.htm
giuba non è collegato   Rispondi citando
Vecchio 01 luglio 09, 21:24   #4 (permalink)  Top
User
 
L'avatar di marcosinatti
 
Data registr.: 10-06-2007
Residenza: Sansepolcro (Ar)
Messaggi: 1.948
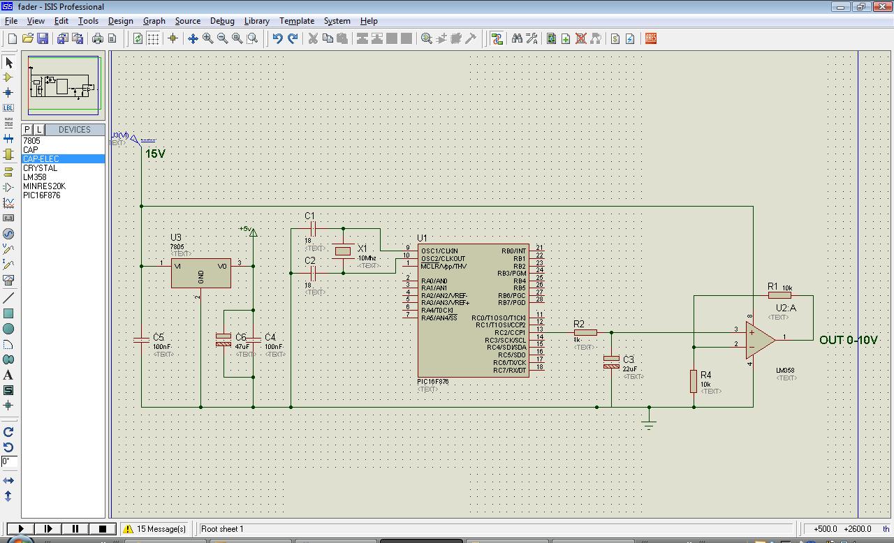
Io userei un pic piccolino, sfruttando l'uscita pwm che ha 1024 bit di risoluzione.
Incrementando ogni 2 secondi di un punto il pwm si ottiene che dopo 33 minuti circa hai la massima lumisosità, poi dopo un tempo si inizia a diminuire fino a tornare a 0.
Per riportare l'uscita da pwm 0-5V ad analogica 0-10V basta un operazionale integratore con guadagno di 2.
Se hai bisogno di variare i 4 tempi (spento-salita-acceso-discesa) con 4 potenziometri su 4 ingressi analogici del pic è possibile farlo.
marcosinatti non è collegato   Rispondi citando
Vecchio 03 luglio 09, 09:05   #5 (permalink)  Top
 
L'avatar di nicthepic
 
Data registr.: 26-11-2002
Residenza: Padova
Messaggi: 5.964
Citazione:
Originalmente inviato da marcosinatti Visualizza messaggio
Io userei un pic piccolino, sfruttando l'uscita pwm che ha 1024 bit di risoluzione.
Incrementando ogni 2 secondi di un punto il pwm si ottiene che dopo 33 minuti circa hai la massima lumisosità, poi dopo un tempo si inizia a diminuire fino a tornare a 0.
Per riportare l'uscita da pwm 0-5V ad analogica 0-10V basta un operazionale integratore con guadagno di 2.
Se hai bisogno di variare i 4 tempi (spento-salita-acceso-discesa) con 4 potenziometri su 4 ingressi analogici del pic è possibile farlo.
si, bene, adesso fagli anche il firmware relativo....
__________________
"W la gnocca "
"io mi prendo la responsabilita' di capire cio' che dici, non di quello che avresti voluto intendere"
nicthepic non è collegato   Rispondi citando
Vecchio 03 luglio 09, 13:06   #6 (permalink)  Top
User
 
L'avatar di marcosinatti
 
Data registr.: 10-06-2007
Residenza: Sansepolcro (Ar)
Messaggi: 1.948
Non credo di avere grossi problemi!!! http://www.baronerosso.it/forum/elim...licottero.html

In che linguaggio lo preferisci?
marcosinatti non è collegato   Rispondi citando
Vecchio 03 luglio 09, 15:32   #7 (permalink)  Top
 
L'avatar di nicthepic
 
Data registr.: 26-11-2002
Residenza: Padova
Messaggi: 5.964
Citazione:
Originalmente inviato da marcosinatti Visualizza messaggio
Non credo di avere grossi problemi!!! http://www.baronerosso.it/forum/elim...licottero.html

In che linguaggio lo preferisci?
non credo che tu abbia problemi, sol, hai il tempo di fare firmware per altri come piacere personale?
se si ti assumo stabile aggratiss qui in ditta da me....
anche non aggratiss.....
__________________
"W la gnocca "
"io mi prendo la responsabilita' di capire cio' che dici, non di quello che avresti voluto intendere"
nicthepic non è collegato   Rispondi citando
Vecchio 03 luglio 09, 18:45   #8 (permalink)  Top
User
 
L'avatar di marcosinatti
 
Data registr.: 10-06-2007
Residenza: Sansepolcro (Ar)
Messaggi: 1.948
Per fare quel programmino mi serve una mezz'ora, non prometto di testarlo in quanto per quello ci vuole di più ma una testatina su un simulatore software la faccio di sicuro.
Se Giuba è interessato, un pò di tempo ci posso anche perderlo, non sarebbe il primo utente del forum a cui faccio un programmino per il pic oppure ne modifico uno che mi hanno inviato già fatto (magari trovato sul web), ovviamente a agratiseeee.
E' anche vero quello che dici tu, che oggi si va sempre di corsa ed è difficile trovare momenti di pace da dedicare allo "svago".
Ho detto che ci impiego mezz'ora ma non l'ho detto per vantarmi, è che in quasi 10 anni che zazzico con i pic ho affrontato diverse problematiche relative alla programmazione, adesso che so come risolverle basta fare copia e incolla e adattare un pò i registri per adattarsi al pic da utilizzare e via...
marcosinatti non è collegato   Rispondi citando
Vecchio 03 luglio 09, 18:49   #9 (permalink)  Top
User
 
L'avatar di giuba
 
Data registr.: 09-08-2005
Residenza: sondrio
Messaggi: 67
un circuito controllato con pic programmabile mi attizza ma a livello di programmazione sono zero ,sui componenti eletronici dovrei darmi una rinfrescata loro si sono sviluppati da paura ma in compenso la mia maeria grigia si è sviluppata come quella di un bradipo
quindi accetto consigli
un buon libro di partenza su pic e sistemi di programmazione
per il mio piccolo circuito forse ho trovato il sistema usando un comune operazionale tl071 un transistor ed alcune resistenze e condensatori in poche parole sfrutto un semplice circuito rc ,questa sera faccio un disegnino poi lo posto qua , ho gia costruito il prototipo e sembra che funzioni per il momento ottengo la variazione di luce in 5 minuti ma li non è un problema perche basata variare una resistanza ed il condensatore per variare il tempo,
__________________
io non scrivo ma leggo


il mio gruppo aeromodellistico http://www.gavsondrio.it/index.htm
giuba non è collegato   Rispondi citando
Vecchio 03 luglio 09, 20:38   #10 (permalink)  Top
User
 
L'avatar di giuba
 
Data registr.: 09-08-2005
Residenza: sondrio
Messaggi: 67
Citazione:
Originalmente inviato da marcosinatti Visualizza messaggio
Per fare quel programmino mi serve una mezz'ora, non prometto di testarlo in quanto per quello ci vuole di più ma una testatina su un simulatore software la faccio di sicuro.
Se Giuba è interessato, un pò di tempo ci posso anche perderlo, non sarebbe il primo utente del forum a cui faccio un programmino per il pic oppure ne modifico uno che mi hanno inviato già fatto (magari trovato sul web), ovviamente a agratiseeee.
E' anche vero quello che dici tu, che oggi si va sempre di corsa ed è difficile trovare momenti di pace da dedicare allo "svago".
Ho detto che ci impiego mezz'ora ma non l'ho detto per vantarmi, è che in quasi 10 anni che zazzico con i pic ho affrontato diverse problematiche relative alla programmazione, adesso che so come risolverle basta fare copia e incolla e adattare un pò i registri per adattarsi al pic da utilizzare e via...
ti ringrazio di cuore ,se vuoi perdere un po di tempo con me te ne sarei grato meglio ancora se mi fai anche un piccolo schemino eletrico
naturalmente senza fretta
se poi mi consigli qualche buon libro che parli di programmazione dei pic cosi protrei buttarci dentro la testa ,io di natura sono una persona curiosa ed è per questo che mi piace sempre imparare cose nuove
__________________
io non scrivo ma leggo


il mio gruppo aeromodellistico http://www.gavsondrio.it/index.htm
giuba non è collegato   Rispondi citando
Rispondi

Bookmarks




Regole di scrittura
Non puoi creare nuove discussioni
Non puoi rispondere alle discussioni
Non puoi inserire allegati
Non puoi modificare i tuoi messaggi

BB code è Attivato
Le faccine sono Attivato
Il codice [IMG] è Attivato
Il codice HTML è Disattivato
Trackbacks è Disattivato
Pingbacks è Disattivato
Refbacks è Disattivato


Discussioni simili
Discussione Autore discussione Forum Commenti Ultimo Commento
ho bisogno di aiuto! Freeman18181 Elimodellismo Motore Elettrico 4 24 ottobre 07 23:36
ho bisogno di aiuto francescospina Radiocomandi 1 01 ottobre 07 16:39
Ho bisogno di aiuto tecninox Elimodellismo in Generale 8 07 gennaio 07 21:37
Ho bisogno di aiuto momix Automodellismo Mot. Scoppio On-Road 0 06 gennaio 07 12:58
Cronaca d'un PRIMO VOLO Bowen Incontri Modellistici 10 11 gennaio 06 08:24



Tutti gli orari sono GMT +2. Adesso sono le 07:12.


Basato su: vBulletin versione 3.8.11
Copyright ©2000 - 2026, Jelsoft Enterprises Ltd.
E' vietata la riproduzione, anche solo in parte, di contenuti e grafica. Copyright 1998/2026