![]() | ![]() |
![]() |
|
|
![]() |
|
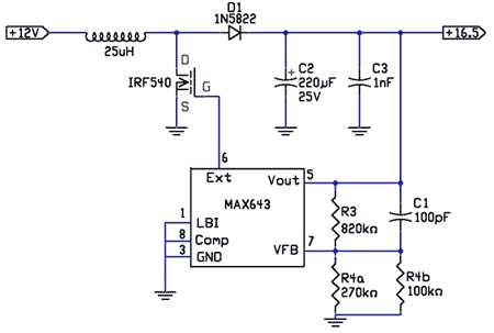
In estrema sintesi il mosfet va in conduzione periodicamente e nell'induttore scorre una corrente. Viene pertanto immagazzinata nell'induttore una certa quantità di energia. Nel momento in cui il mosfet non conduce più la tensione ai capi dell'induttore si inverte bruscamente rendendo il drain del mosfet più positivo dell'uscita. La corrente quindi tramite il diodo shottky 1N5822 carica il condensatore C2. Ad ogni ciclo pertanto la tensione su C2 sale fino a quando il MAX643 tramite il partitore resistivo composto da R3, R4a e R4b rileva un valore superiore ad una certa soglia sul piedino VFB. IL mosfet a questo punto cessa di andare periodicamente in conduzione e la tensione in uscita inizia a diminuire per l'assorbimento del carico e le perdite del condensatore fino a quando la tensione su VFB scende al di sotto della soglia precedente. A questo punto il mosfet inizia nuovamente a lavorare alla frequenza di 45 Khz circa con tempo di apertura del gate di circa 11 usec. |
![]() | ![]() |







