Torna indietro   BaroneRosso.it - Forum Modellismo > Elettronica > Circuiti Elettronici


Rispondi
 
Strumenti discussione Visualizzazione
Vecchio 28 luglio 15, 14:56   #31 (permalink)  Top
User
 
L'avatar di ElNonino
 
Data registr.: 06-05-2007
Residenza: Tre Ville (Preore)
Messaggi: 3.604
Invia un messaggio via MSN a ElNonino
Il circuito 'cinese' è adatto a commutare solo segnali digitali, il mio invece utilizza un integrato commutatore che funziona anche con segnali analogici (video); alimentato a 5V ha una banda passante di 13MHz (40MHz a 10V), più che sufficiente per lo scopo.

Se ti servissero più canali basterebbe aggiungere dei 4053B pilotati da un solo comparatore.

__________________
Peace & Love
Fate le cose nel modo più semplice possibile, ma senza semplificare. (A. Einstein)
ElNonino non è collegato   Rispondi citando
Vecchio 28 luglio 15, 18:32   #32 (permalink)  Top
User
 
Data registr.: 24-07-2009
Messaggi: 362
Domandare è lecito rispondere è cortesia,
A domanda:
Citazione:
Originalmente inviato da Giako999 Visualizza messaggio
ecco il mixaggio fatto e testato, lo la levetta rud attiva e disattiva switch sul canale 7 e il mix su 1 e 2, ho preso un deviatore a 2 vie per arduino 1,50€ compresa spedizione

qualcuno mi illustra se funziona con un canale della ricevente (il 7), per non attivarsi dovrebbe ricevere 0 senale e per attivarsi il 100% giusto?,o vuole un impulso per swicciare come un relè? sono un po confuso

cmq aspetto anche i vostri schemi e consigli, o un modo per adattare questo deviatore/relè, alla fine se non va non e una grossa perdita
Ho risposto,
che sia una complicazione inutile o no, non sta a me deciderlo,
io gli ho semplicemente spiegato come usare i suoi rele con una ricevente,
non mi risulta che in questo topic qualcuno gli abbia risposto.
Se si copia lo schema dello switch della Conrad con un paio di € di materiale,
li può usare.
ciao ciao
Marco-64. non è collegato   Rispondi citando
Vecchio 28 luglio 15, 19:03   #33 (permalink)  Top
User
 
L'avatar di ElNonino
 
Data registr.: 06-05-2007
Residenza: Tre Ville (Preore)
Messaggi: 3.604
Invia un messaggio via MSN a ElNonino
Con 3€ di materiale si fa lo schema che ho proposto e ci commuta pure il segnale video.

Poi come sempre scrivo: se volete avere ragione va benissimo così, da parte mia cerco di rispondere al meglio (minima spesa, massima resa) limitatamente alle mie capacità e conoscenze della materia elettronica, ben conscio che sul forum ci siano utenti molto più preparati od informati di me, vedi il suggerimento di dex1.

Fermo restando che montare relè (in applicazione critica) su un mezzo volante è una hazzata 'a prescindere'.

buoni progetti a tutti.

__________________
Peace & Love
Fate le cose nel modo più semplice possibile, ma senza semplificare. (A. Einstein)
ElNonino non è collegato   Rispondi citando
Vecchio 29 luglio 15, 11:24   #34 (permalink)  Top
User
 
L'avatar di dex1
 
Data registr.: 19-01-2005
Residenza: 33170 e dintorni
Messaggi: 10.447
giaco,domandina:
ma non e che farai fpv long range per caso?
__________________
Trattiamo bene la terra su cui viviamo: essa non ci è stata donata dai nostri padri, ma ci è stata prestata dai nostri figli
dex1 non è collegato   Rispondi citando
Vecchio 29 luglio 15, 11:56   #35 (permalink)  Top
User
 
L'avatar di ElNonino
 
Data registr.: 06-05-2007
Residenza: Tre Ville (Preore)
Messaggi: 3.604
Invia un messaggio via MSN a ElNonino
Citazione:
Originalmente inviato da dex1 Visualizza messaggio
giaco,domandina:
ma non e che farai fpv long range per caso?
Se fosse così meglio che monti uno di questi:



__________________
Peace & Love
Fate le cose nel modo più semplice possibile, ma senza semplificare. (A. Einstein)
ElNonino non è collegato   Rispondi citando
Vecchio 29 luglio 15, 12:08   #36 (permalink)  Top
User
 
Data registr.: 04-04-2015
Messaggi: 97
long range non direi, sono ancora inesperto, e poi mi piace di più costruirli che pilotarli. sono uno da glider e slope soarer, ho una striscia di costoni di roccia a 90° alti 150m vicino casa che se il vento viene da sud e una goduria senza motore e stai su delle ore, quando ci sono le condizioni ci vanno anche dei deltaplanisti... direi che non sono mai andato oltre i 300m anche per paura di perdere i modelli
Giako999 non è collegato   Rispondi citando
Vecchio 29 luglio 15, 15:05   #37 (permalink)  Top
User
 
L'avatar di ElNonino
 
Data registr.: 06-05-2007
Residenza: Tre Ville (Preore)
Messaggi: 3.604
Invia un messaggio via MSN a ElNonino
Citazione:
Originalmente inviato da Giako999 Visualizza messaggio
long range non direi, sono ancora inesperto, e poi mi piace di più costruirli che pilotarli. sono uno da glider e slope soarer, ho una striscia di costoni di roccia a 90° alti 150m vicino casa che se il vento viene da sud e una goduria senza motore e stai su delle ore, quando ci sono le condizioni ci vanno anche dei deltaplanisti... direi che non sono mai andato oltre i 300m anche per paura di perdere i modelli
Allora sei assolto con formula piena , considerando poi che useresti il circuito per aumentare la sicurezza del volo se hai dubbi chiedi pure che, per quello che posso e so, una dritta non te la nego.

__________________
Peace & Love
Fate le cose nel modo più semplice possibile, ma senza semplificare. (A. Einstein)
ElNonino non è collegato   Rispondi citando
Vecchio 30 luglio 15, 20:37   #38 (permalink)  Top
User
 
Data registr.: 04-04-2015
Messaggi: 97
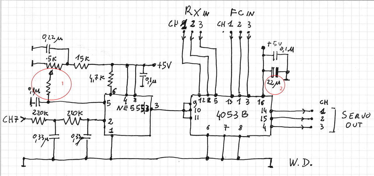
posso chiedere delucidazioni sullo schema?

il punto 1 da quanto è la resistenza? e poi non capisco quel triangolo

punto 2, e da 0,22u o 2,2u o 22u?

domani vado a vedere se in negozio hanno tutto

magari poi me lo disegni meglio lo schema

ne555/? b? 3? P?
Icone allegate
switch relay radio comandato-rcswitch.jpg  
Giako999 non è collegato   Rispondi citando
Vecchio 30 luglio 15, 20:58   #39 (permalink)  Top
User
 
L'avatar di ElNonino
 
Data registr.: 06-05-2007
Residenza: Tre Ville (Preore)
Messaggi: 3.604
Invia un messaggio via MSN a ElNonino
Citazione:
Originalmente inviato da Giako999 Visualizza messaggio
posso chiedere delucidazioni sullo schema?

il punto 1 da quanto è la resistenza? e poi non capisco quel triangolo

punto 2, e da 0,22u o 2,2u o 22u?

domani vado a vedere se in negozio hanno tutto

magari poi me lo disegni meglio lo schema

ne555/? b? 3? P?
Lo schema domani te lo disegno al cad elettronico.

punto 1: hai ragione manca il valore, non è critico va bene fra 220 e 560 ohm.
punto 2: 22uF/16Vl elettrolitico, possibilmente al tantalio od anche in alluminio ma di buona qualità

Tutti gli altri condensatori DEVONO essere di ottima qualità, ceramici multistrato.

NE555: lo scarabocchio dopo sarebbe un 3 che identifica il piedino (id posto poi fuori rettangolo del IC)

Il triangolo indica il cursore del trimmer da 5kohm (se vuoi fare un bel lavoro sarebbe bene usarne uno multigiri ed una volta tarato il circuito sostituirlo con due di resistenze).

Mica solo medici e farmacisti sono autorizzati ad avere una pessima grafia....

Non so se questo w.e. avrò tempo ma se posso lo realizzo su una breadboard e lo testo.

__________________
Peace & Love
Fate le cose nel modo più semplice possibile, ma senza semplificare. (A. Einstein)
ElNonino non è collegato   Rispondi citando
Vecchio 30 luglio 15, 21:35   #40 (permalink)  Top
User
 
Data registr.: 04-04-2015
Messaggi: 97
la taratura come va fatta?

a che vado a comprare vorrei prendere anche le resistenze che poi lo vanno a sostituire che mi consigli?
Giako999 non è collegato   Rispondi citando
Rispondi

Bookmarks




Regole di scrittura
Non puoi creare nuove discussioni
Non puoi rispondere alle discussioni
Non puoi inserire allegati
Non puoi modificare i tuoi messaggi

BB code è Attivato
Le faccine sono Attivato
Il codice [IMG] è Attivato
Il codice HTML è Disattivato
Trackbacks è Disattivato
Pingbacks è Disattivato
Refbacks è Disattivato


Discussioni simili
Discussione Autore discussione Forum Commenti Ultimo Messaggio
sottomarino con pannello solare radio comandato leonardodavinci Navimodellismo a Motore 21 03 giugno 10 21:43
sottomarino con pannello solare radio comandato leonardodavinci Modellismo 4 31 maggio 10 21:49
Rivista Volo Simulato e Radio Comandato BaroneRosso News 5 26 agosto 07 12:19



Tutti gli orari sono GMT +2. Adesso sono le 19:15.


Basato su: vBulletin versione 3.8.11
Copyright ©2000 - 2026, Jelsoft Enterprises Ltd.
E' vietata la riproduzione, anche solo in parte, di contenuti e grafica. Copyright 1998/2026