Torna indietro   BaroneRosso.it - Forum Modellismo > Elettronica > Circuiti Elettronici


Rispondi
 
Strumenti discussione Visualizzazione
Vecchio 23 gennaio 11, 12:47   #11 (permalink)  Top
User
 
L'avatar di MSchiepp
 
Data registr.: 21-01-2004
Residenza: Milano
Messaggi: 989
Citazione:
Originalmente inviato da antonio60 Visualizza messaggio
Ciao,

tu vorresti fare una cosa così?...
Non credo... con questo schema piloti il motore con un PWM che varia dal 5% al 10% massimo, esattamente come il segnale in uscita dalla rx, 1-2 mS su un ciclo di 20ms!

Michele
__________________
__________________________________________________
The worst day flying is better than the best day working.
MSchiepp non è collegato   Rispondi citando
Vecchio 23 gennaio 11, 13:04   #12 (permalink)  Top
User
 
L'avatar di antonio60
 
Data registr.: 05-02-2008
Residenza: Borgofranco di Ivrea -TO-
Messaggi: 1.662
Citazione:
Originalmente inviato da MSchiepp Visualizza messaggio
Non credo... con questo schema piloti il motore con un PWM che varia dal 5% al 10% massimo, esattamente come il segnale in uscita dalla rx, 1-2 mS su un ciclo di 20ms!

Michele
Non capisco se tu concordi con me o no.
Io penso che se l'idea (da me già definita ortodossa) del nostro amico fosse quella di utilizzare un circuito semplicistico come quello che ho inserito io precedentemente non credo possa sperare di andare lontano!!
__________________
Se vuoi descrivere ciò che è vero, lascia l'eleganza al sarto. (A. Einstein)
antonio60 non è collegato   Rispondi citando
Vecchio 23 gennaio 11, 13:53   #13 (permalink)  Top
User
 
L'avatar di kinez
 
Data registr.: 18-02-2007
Residenza: Marcon - Venezia
Messaggi: 598
Immagini: 8
Invia un messaggio via MSN a kinez
Antonio....e fare una roba del genere dici sia una minchiata??
Icone allegate
Interruttore Elettronico-off.jpg  
kinez non è collegato   Rispondi citando
Vecchio 23 gennaio 11, 13:56   #14 (permalink)  Top
User
 
L'avatar di Naraj
 
Data registr.: 25-07-2004
Residenza: Trieste
Messaggi: 5.673
Citazione:
Originalmente inviato da kinez Visualizza messaggio
Antonio....e fare una roba del genere dici sia una minchiata??
Non è una minchiata. Non funziona.

Naraj.
Naraj non è collegato   Rispondi citando
Vecchio 23 gennaio 11, 14:15   #15 (permalink)  Top
User
 
L'avatar di kinez
 
Data registr.: 18-02-2007
Residenza: Marcon - Venezia
Messaggi: 598
Immagini: 8
Invia un messaggio via MSN a kinez
Ci rinuncio allora....dovrò passare per forza al 4013 a sto punto...o al massimo prendo un hs55 e ci piazzo un'interruttorino a levetta nella peggiore delle ipotesi..
kinez non è collegato   Rispondi citando
Vecchio 31 gennaio 11, 15:50   #16 (permalink)  Top
User
 
Data registr.: 14-07-2010
Messaggi: 34
Se per te non è un problema avere tempi di risposta non proprio rapidi, allora questo circuito probabilmente risolverebbe la tua richiesta.

Simulato con pspice il circuito sembra funzionare.
Come carico ho utilizzato una resistenza di 20 ohm che fa corrispondere una corrente di circa 0.5A con 12V di alimentazione.
Ho notato solamente una certa criticità nella regolazione di R5. Da provare.
Il tempo di risposta è di circa mezzo secondo.

Potendo utilizzare un operazionale come comparatore il circuito sarebbe più semplice da regolare e da adattare ad un diverso carico.

Ciao. Francesco.
Icone allegate
Interruttore Elettronico-pwm_sw_00.jpg  
maciperu non è collegato   Rispondi citando
Vecchio 03 febbraio 11, 18:38   #17 (permalink)  Top
User
 
L'avatar di faustog_2
 
Data registr.: 19-07-2008
Residenza: catania
Messaggi: 978
ok

ciao ... ti serve un micro-controllore... anche 12C508 . leggi il segnale.. se inferiore ad una sogliadi durata dell'onda quadra allora invia 0, altrimenti invia 1 al piedino di uscita.

ti serve un micro-relè il quale deve essere fatto scattare usando un transistor , perchè la corrente che esce dai piedini di un micro è troppo debole.

Il relè a sua volta esegue On/OFF del motore... il micro-relè può portare correnti adeguate.

IL micro relè però deve essere fatto scattare usando un transistor BC547 polarizzato con una resistenza 4,7 k

qulche tempo fa ricordo di aver fatto qualcosa di simile funziona alla grande.

buon lavoro
fausto


Citazione:
Originalmente inviato da kinez Visualizza messaggio
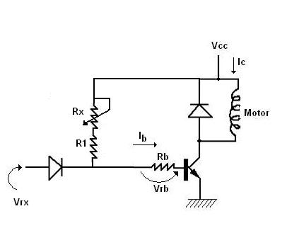
Signori vi chiedo aiuto per una minchiata dalla quale non ne vado fuori...
Stavo cercando di buttare giù un'interruttorino elettronico per un modello con un BC547.
Ora, il suddetto transistor, dovrebbe avere una corrente Vbe.sat di circa 0.7V con un range di ON che va da 0.55V a 0.77V.
Ho provato l'uscita PPM della rx con un tester e come valore medio tra segnale e gnd oscilla tra gli 0.24V e gli 0.30V, rispettivamente con stick al minimo e al massimo.

A livello teorico, se io costruisco un semplice circuito, collegando alimentazione ad una resistenza di caduta in serie ad un potenziometro lineare, ai quali sommo il segnale PPM, dovrei riuscire a far andare in conduzione il transistor......o no??

E' tutta la sera che ci sono sopra e sto sclerando...ho perso tutte le cognizioni che avevo imparato a scuola...FORSE MI DEVO PREOCCUPARE....
faustog_2 non è collegato   Rispondi citando
Vecchio 04 febbraio 11, 01:45   #18 (permalink)  Top
User
 
L'avatar di Mrk89
 
Data registr.: 29-05-2006
Residenza: Catania
Messaggi: 2.933
Citazione:
Originalmente inviato da maciperu Visualizza messaggio
Se per te non è un problema avere tempi di risposta non proprio rapidi, allora questo circuito probabilmente risolverebbe la tua richiesta.

Simulato con pspice il circuito sembra funzionare.
Come carico ho utilizzato una resistenza di 20 ohm che fa corrispondere una corrente di circa 0.5A con 12V di alimentazione.
Ho notato solamente una certa criticità nella regolazione di R5. Da provare.
Il tempo di risposta è di circa mezzo secondo.

Potendo utilizzare un operazionale come comparatore il circuito sarebbe più semplice da regolare e da adattare ad un diverso carico.

Ciao. Francesco.
Il tuo schema purtroppo non funziona nemmeno...
L'idea della rete RC all'ingresso potrebbe essere corretta, senza il diodo D1 e senza R4 ed R5, solamente se il segnale di pilotaggio fosse maggiormente variabile ( dal 5% minimo al 10% massimo è una variazione troppo piccola per un semplice circuito RC ), senza considerare che il 10% di 5V = 0.5V è inferiore alla tensione di soglia della giunzione B-E ( Vbe= 0.7V nei transistori "normali" e circa 1.4 nei Darlington ).
__________________
Il filo attaccato all'antenna non mente mai....Troppo vento, si torna a casa....
I miei circuiti elettronici autocostruiti: Postbruciatore per ventole intubate ; Circuito luci per aeromodello-elimodello ; Rallenta servo con protezione da corto circuito
Mrk89 non è collegato   Rispondi citando
Vecchio 04 febbraio 11, 16:53   #19 (permalink)  Top
User
 
Data registr.: 14-07-2010
Messaggi: 34
Ciao Mark89.
In questo circuito il condensatore C1 si carica attraverso la serie D1+R2 mentre si scarica attraverso la serie R4+R5, creando così due costanti diverse di carica e scarica.
In questa maniera la relazione tra il duty-cycle della PWM e la tensione sul condensatore non è più lineare ma risulta:
- logaritmica se la costante di carica è minore della costante di scarica
- esponenziale se viceversa

In poche parole, con i valori del circuito, si riesce ad ottenere una polarizzazione alla base di Q1 di circa 1V con 1mSec e di 1.6V con 2mSec, partendo da una PWM di 5V.
L’escursione di soli 0.6V di VBE riesce tuttavia a garantire il funzionamento ad “interruttore” del transistor.

In figura:
- tensione di C1 in rosso.
- tensione del collettore di Q1 in verde
- corrente attraverso il collettore di Q1 in blu
- 0-5sec PWM= 5%; 5-10sec PWM=10%

Ciao. Francesco.
Icone allegate
Interruttore Elettronico-pwm_sw_res_00.jpg  
maciperu non è collegato   Rispondi citando
Vecchio 06 febbraio 11, 16:56   #20 (permalink)  Top
User
 
L'avatar di Mrk89
 
Data registr.: 29-05-2006
Residenza: Catania
Messaggi: 2.933
Citazione:
Originalmente inviato da maciperu Visualizza messaggio
Ciao Mark89.
In questo circuito il condensatore C1 si carica attraverso la serie D1+R2 mentre si scarica attraverso la serie R4+R5, creando così due costanti diverse di carica e scarica.
In questa maniera la relazione tra il duty-cycle della PWM e la tensione sul condensatore non è più lineare ma risulta:
- logaritmica se la costante di carica è minore della costante di scarica
- esponenziale se viceversa

In poche parole, con i valori del circuito, si riesce ad ottenere una polarizzazione alla base di Q1 di circa 1V con 1mSec e di 1.6V con 2mSec, partendo da una PWM di 5V.
L’escursione di soli 0.6V di VBE riesce tuttavia a garantire il funzionamento ad “interruttore” del transistor.

In figura:
- tensione di C1 in rosso.
- tensione del collettore di Q1 in verde
- corrente attraverso il collettore di Q1 in blu
- 0-5sec PWM= 5%; 5-10sec PWM=10%

Ciao. Francesco.
Che segnale di pilotaggio (PWM) hai utilizzato?Che frequenza e dutycicle? C'è qualche problema nei grafici...
__________________
Il filo attaccato all'antenna non mente mai....Troppo vento, si torna a casa....
I miei circuiti elettronici autocostruiti: Postbruciatore per ventole intubate ; Circuito luci per aeromodello-elimodello ; Rallenta servo con protezione da corto circuito
Mrk89 non è collegato   Rispondi citando
Rispondi

Bookmarks




Regole di scrittura
Non puoi creare nuove discussioni
Non puoi rispondere alle discussioni
Non puoi inserire allegati
Non puoi modificare i tuoi messaggi

BB code è Attivato
Le faccine sono Attivato
Il codice [IMG] è Attivato
Il codice HTML è Disattivato
Trackbacks è Disattivato
Pingbacks è Disattivato
Refbacks è Disattivato


Discussioni simili
Discussione Autore discussione Forum Commenti Ultimo Commento
Interruttore elettronico italo.driussi Aeromodellismo Volo 3D 24 16 aprile 10 11:15
interruttore elettronico greg89 Aeromodellismo Volo 3D 57 29 gennaio 10 13:39
Interruttore Elettronico thecolomb Circuiti Elettronici 22 06 febbraio 09 22:35
Interruttore Elettronico Tackleberry Circuiti Elettronici 4 07 gennaio 08 16:43
interruttore elettronico Supercox Aeromodellismo 7 11 dicembre 06 08:47



Tutti gli orari sono GMT +2. Adesso sono le 03:48.


Basato su: vBulletin versione 3.8.11
Copyright ©2000 - 2025, Jelsoft Enterprises Ltd.
E' vietata la riproduzione, anche solo in parte, di contenuti e grafica. Copyright 1998/2019 - K-Bits P.I. 09395831002