Torna indietro   BaroneRosso.it - Forum Modellismo > Elettronica > Circuiti Elettronici


Rispondi
 
Strumenti discussione Visualizzazione
Vecchio 27 aprile 09, 23:44   #21 (permalink)  Top
User
 
L'avatar di MSchiepp
 
Data registr.: 21-01-2004
Residenza: Milano
Messaggi: 989
Citazione:
Originalmente inviato da illez Visualizza messaggio
Lo schema con i transistor lo vedete qui.
Sul fatto di non usare le resistenze, il data sheet parla di 25 mA come 'Absolute maximum ratings' cioè di valore limite da non superare e da non mantenere nel funzinamento normale; sul fatto che poi funzioni ci credo, ma io le reistenze ce le metterei lo stesso.

Citazione:
Originalmente inviato da illez Visualizza messaggio
Lo schema senza resistenze per limitare la corrente invece è qui, dove il led di ogni segmento viene acceso tramite il collegamento di 2 pin. Probabilmente così facendo non c'è bisogno di resistenze, o no?
Quest'ultimo multiplexing a livello del singolo segmento dovrebbe anche essere più efficiente in termini di consumo della batteria, no?
Questo non limita la corrente, ma fa risparmiare i transistor; peccato però che si debba pilotare il display con un segmento per volta, altrimenti i quattro pin che abilitano i singoli digit si troverebbero la corrente di 8 led che, a 20 mA a led, fa ben 160mA, decisamente un po' troppi, con evidente cambio di luminosità in funzione del numero di segmenti accesi e rischio di bruciature del micro.
Sul discorso batteria non c'è differenza: è vero che se hai un segmento acceso alla volta consumi meno, ma hai anche 8 volte meno luminosità perchè ciascun segmento resta acceso per 1/32 del ciclo di rinfresco, mentre accendendo tutti i segmenti di un digit insieme avrai una accensione pari a 1/4 del ciclo.

Michele
__________________
__________________________________________________
The worst day flying is better than the best day working.
MSchiepp non è collegato   Rispondi citando
Vecchio 27 aprile 09, 23:53   #22 (permalink)  Top
User
 
L'avatar di illez
 
Data registr.: 06-08-2007
Residenza: Empoli
Messaggi: 1.813
Citazione:
Originalmente inviato da MSchiepp Visualizza messaggio
Sul fatto di non usare le resistenze, il data sheet parla di 25 mA come 'Absolute maximum ratings' cioè di valore limite da non superare e da non mantenere nel funzinamento normale; sul fatto che poi funzioni ci credo, ma io le reistenze ce le metterei lo stesso.

Questo non limita la corrente, ma fa risparmiare i transistor; peccato però che si debba pilotare il display con un segmento per volta, altrimenti i quattro pin che abilitano i singoli digit si troverebbero la corrente di 8 led che, a 20 mA a led, fa ben 160mA, decisamente un po' troppi, con evidente cambio di luminosità in funzione del numero di segmenti accesi e rischio di bruciature del micro.
Sul discorso batteria non c'è differenza: è vero che se hai un segmento acceso alla volta consumi meno, ma hai anche 8 volte meno luminosità perchè ciascun segmento resta acceso per 1/32 del ciclo di rinfresco, mentre accendendo tutti i segmenti di un digit insieme avrai una accensione pari a 1/4 del ciclo.

Michele
Certamente si deve pilotare un solo segmento alla volta, altrimenti il limite dei 25 mA salta
Il discorso del consumo mi torna.

Ho modificato il circuito, ora faccio una prova.
__________________
.......
illez non è collegato   Rispondi citando
Vecchio 28 aprile 09, 01:28   #23 (permalink)  Top
User
 
L'avatar di illez
 
Data registr.: 06-08-2007
Residenza: Empoli
Messaggi: 1.813
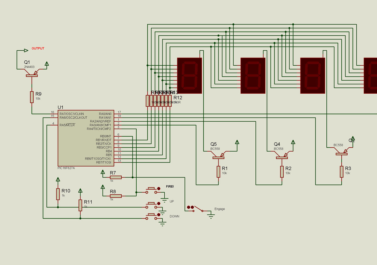
Modificato il circuito e provato su Isis.
Forse non conosce SoldatoSemplice?

Bon, comunque il multiplexing delle cifre c'è.
Ora si tratta di capir da quanto partire con il timer, di quanto incrementare/decrementare e come configurare il finale.
Icone allegate
Timer Countdown-nuclear-timer-v1.jpg  
__________________
.......
illez non è collegato   Rispondi citando
Vecchio 28 aprile 09, 09:31   #24 (permalink)  Top
User
 
L'avatar di Flavio86_ITA
 
Data registr.: 27-08-2007
Residenza: Roma
Messaggi: 149
Scusatemi, ma fino ad ora mi sono tirato fuori perchè sinceramente non ci ho capito nulla..hihhihhihi, cmq nelle specifiche vorrei inserire il fatto che più il timer è variabile e meglio è..Cioè più sono in grado di manovrarlo e meglio mi sento

Ehi Grazie a tutti e soprattutto alle vostre genialate
__________________
Siate Affamati !!! Siate Folli !!!
Flavio86_ITA non è collegato   Rispondi citando
Vecchio 28 aprile 09, 09:33   #25 (permalink)  Top
User
 
L'avatar di illez
 
Data registr.: 06-08-2007
Residenza: Empoli
Messaggi: 1.813
Manca la parte del finale, e il buzzer...
Ma su questo ti deve aiutare qualcun'altro...
__________________
.......
illez non è collegato   Rispondi citando
Vecchio 28 aprile 09, 10:20   #26 (permalink)  Top
User
 
L'avatar di Flavio86_ITA
 
Data registr.: 27-08-2007
Residenza: Roma
Messaggi: 149
Cmq Grazie lo stesso, io per oggi continuerò a cercare altri circuiti e a linkarvi qualcosa
Ma che software è Isis??
__________________
Siate Affamati !!! Siate Folli !!!
Flavio86_ITA non è collegato   Rispondi citando
Vecchio 28 aprile 09, 10:55   #27 (permalink)  Top
User
 
L'avatar di Mrk89
 
Data registr.: 29-05-2006
Residenza: Catania
Messaggi: 2.933
un software di simulazione elettronica.
Monti virtualmente il circuito sul tuo PC, carichi i sorgenti su eventuali micro controllori e simuli il suo funzionamento.
__________________
Il filo attaccato all'antenna non mente mai....Troppo vento, si torna a casa....
I miei circuiti elettronici autocostruiti: Postbruciatore per ventole intubate ; Circuito luci per aeromodello-elimodello ; Rallenta servo con protezione da corto circuito
Mrk89 non è collegato   Rispondi citando
Vecchio 28 aprile 09, 11:14   #28 (permalink)  Top
User
 
L'avatar di Flavio86_ITA
 
Data registr.: 27-08-2007
Residenza: Roma
Messaggi: 149
fino a qua ci ero arrivato ma pensavo che fosse una marca, come orcad o Workbench, però ho cercato, ma non ho trovato nulla..se sai darmi qualche altra informazione :-)
__________________
Siate Affamati !!! Siate Folli !!!
Flavio86_ITA non è collegato   Rispondi citando
Vecchio 28 aprile 09, 11:29   #29 (permalink)  Top
User
 
L'avatar di illez
 
Data registr.: 06-08-2007
Residenza: Empoli
Messaggi: 1.813
vai su Labcenter Electronics - Professional PCB Design and Simulation Software

proteus, spice etc...

Se vuoi che ti scriva il software per il tuo timer, devi darmi tutte le specifiche ;)

acceso: cosa visualizza
girata la chiave: cosa visualizza? (ovvero da che tempo parte)
i display mostrano secondi e decimi? oppure minuti secondi e decimi? oppure...?
i pulsanti di quanto incrementano/ decrementano il timer? Tempo minimo?
__________________
.......
illez non è collegato   Rispondi citando
Vecchio 28 aprile 09, 11:47   #30 (permalink)  Top
User
 
L'avatar di Flavio86_ITA
 
Data registr.: 27-08-2007
Residenza: Roma
Messaggi: 149
Guarda hai perfettamente ragione, adesso mi srivo un pò di specifiche su un foglio e se ci riesco ti spedisco tutto in giornata..cmq grazie
__________________
Siate Affamati !!! Siate Folli !!!
Flavio86_ITA non è collegato   Rispondi citando
Rispondi

Bookmarks




Regole di scrittura
Non puoi creare nuove discussioni
Non puoi rispondere alle discussioni
Non puoi inserire allegati
Non puoi modificare i tuoi messaggi

BB code è Attivato
Le faccine sono Attivato
Il codice [IMG] è Attivato
Il codice HTML è Disattivato
Trackbacks è Disattivato
Pingbacks è Disattivato
Refbacks è Disattivato


Discussioni simili
Discussione Autore discussione Forum Commenti Ultimo Commento
Old timer grakula Navimodellismo a Vela 9 18 gennaio 09 22:45
countdown per atterraggi alianti Massimo. T Aeromodellismo Categorie 12 03 settembre 08 20:53
old timer k.l. 61 Daniele Aeromodellismo Progettazione e Costruzione 0 11 giugno 07 17:49
Timer mx-12 xxxnt Radiocomandi 6 05 ottobre 06 19:16
Timer MX-12 guizzo Radiocomandi 3 12 aprile 06 14:03



Tutti gli orari sono GMT +2. Adesso sono le 13:07.


Basato su: vBulletin versione 3.8.11
Copyright ©2000 - 2025, Jelsoft Enterprises Ltd.
E' vietata la riproduzione, anche solo in parte, di contenuti e grafica. Copyright 1998/2019 - K-Bits P.I. 09395831002