|
|||||||||||||
|
|
|||||||||||||
![]() |
|||||||||||||
|
|
|||||||||||||
|
Nota Importante: |
|||||||||||||
Interfaccia Radiocomando/PC per FMS
Di Bruno Giuliani
Pubblicato il 16 August 2004 in: Modellismo Articoli
TAG:Schemi elettrici, Simulatore
Pubblicato il 16 August 2004 in: Modellismo Articoli
TAG:Schemi elettrici, Simulatore
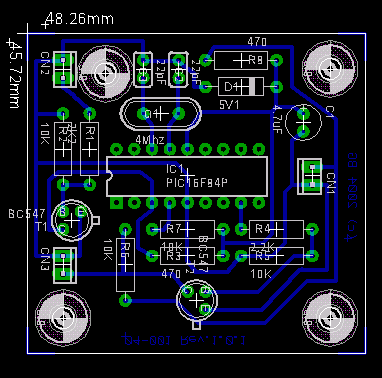
Interfaccia di collegamento radiocomando / pc per il noto software FMS con pic 16F84
Leggi tutti i commenti o commenta questo articolo
Link all'articolo:
http://www.baronerosso.it/Articolo150.html
Interfaccia di collegamento radiocomando / pc per il noto software FMS con pic 16F84
http://www.baronerosso.it/Articolo150.html
Interfaccia di collegamento radiocomando / pc per il noto software FMS con pic 16F84
Commento postato da BaroneRosso il 13 April 2005 alle 15:57
Mappa del sito
Dal 1998 BaroneRosso.it costituisce una delle più grandi community di modellismo in Italia
soprattutto grazie al contributo di tanti appassionati che anno dopo anno hanno saputo arrichire questa
straordinaria risorsa collettiva. Eccovi una semplice mappa delle risorse a vostra disposizone.
Contenuti
Homepage
News di modellismo
Articoli di modellismo
Recensioni di modellismo
Video di modellismo
Homepage
News di modellismo
Articoli di modellismo
Recensioni di modellismo
Video di modellismo
Articoli con TAG simili
16/08/2004 - Articoli Modellismo
Interfaccia Radiocomando/PC per FMS
Interfaccia Radiocomando/PC per FMS
16/04/2007 - Articoli Modellismo
Usiamo la Walkera con PPJOY
Usiamo la Walkera con PPJOY
01/03/2009 - Recensioni Modellismo
Simulatore Phoenix R/C
Simulatore Phoenix R/C
04/01/2005 - News Modellismo
G3 Update Elicotteri
G3 Update Elicotteri
05/01/2026 - News
Model Expo Italy 2026
Model Expo Italy 2026
02/01/2026 - News
Torneo di Limbo Invernale 2026 Roma
Torneo di Limbo Invernale 2026 Roma
03/12/2025 - News
Hobby Model Expo 2026
Hobby Model Expo 2026
26/09/2025 - News
Jonathan Modellismo Day - 27 e 28 Settembre 2025
Jonathan Modellismo Day - 27 e 28 Settembre 2025
25/08/2025 - News
Giuseppe Dardanello ci ha lasciati
Giuseppe Dardanello ci ha lasciati





