Indirizzo articolo originale:
https://www.baronerosso.it/modellismo_articoli/show/669/il-batt-power.html

Il Batt Power
Il Batt Power nasce dall'esigenza di avere un qualcosa di molto versatile, in modo da non trovarsi tagliati fuori se un nuovo tipo di batterie si rendono disponibili.

La differenza rispetto ad un alimentatore da laboratorio è che il Batt-Power è pensato per la ricarica delle celle ad algoritmo CC/CV, ovvero corrente costante-tensione costante, perché intanto la corrente cresce in maniera soft, evitando possibili problemi spiacevoli.
E' poi utilizzabile anche al campo, alimentandolo a 12V, anche se al momento può caricare batterie con tensione <12V, ma come vedremo ha qualche altro uso non-convenzionale interessante.
Ma quali e quante celle può caricare?
Carica le Piombo-gel, le LiIon, LiPo e LiFe (A123).
Inoltre ricarica anche le NiCad e le NiMh, ma senza il delta-peak, quindi o a ricarica lenta a 1/10C o ad es. a 1C ma usando un termometro esterno sul pacco e staccando la corrente manualmente.
Con alimentazione a 12V può caricare fino a 3 celle Pb (6V), 2 celle LiPo (7.4V) e 3 celle A123, uso principale per cui è stato pensato.
Usato con un alimentatore in grado di fornire 20V (max.) e più di 5 ampere può caricare pacchi ben più grandi, lascio a voi il calcolo del numero di celle, vi preciso soltanto che il circuito è in grado di funzionare fino a quando la tensione del pacco è inferiore a quella di alimentazione di 200mV, quindi la tensione di ingresso è ben sfruttabile.
Quello che il circuito non ha è la misura della carica (in mAh) e il tempo, ma non si tratta infatti di un caricabatterie tradizionale,diciamo che è pensato per gli elettricari smanettoni desiderosi della massima libertà.
Chi vuole sapere altri dati può sempre inserire tra l'uscita e il pacco da caricare uno di quegli strumenti tipo il Watt's UP, in grado di rilevare la carica appunto.

Cos'altro fa?
Volendo è possibile scaricare un dato pacco a corrente costante, basta connettere stavolta il suddetto all'ingresso e cortocircuitare i puntali dell'uscita o meglio connettere un carico, tipo una resistenza di potenza o una batteria con meno celle e/o tensione più bassa.
Altra cosa possibile è ad esempio testare le candele dei nostri motori glow (se non addirittura alimentarle durante l'avviamento...): è possibile sapere il punto di lavoro di una data candela, ovvero la corrente e la tensione ottimali.

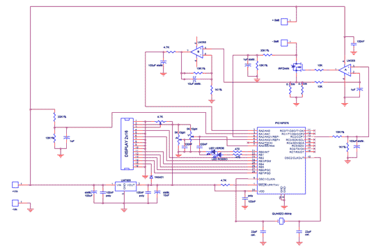
Batt-Power


Il circuito in oggetto è a metà strada tra un alimentatore ed un caricabetterie.
Nasce dall'esigenza di avere un qualcosa di molto versatile, in modo da non trovarsi tagliati fuori se un nuovo tipo di batterie si rendono disponibili, il riferimento è alle nuove celle LiFe A123.
Nei dettagli il circuito è in grado di funzionare come un generatore di corrente costante ma con un clamp di tensione variabile a piacimento. E' semplicemente dotato di 2 potenziometri da 10 giri, un display 2x16 caratteri e 2 LED, nessun pulsante è presente.
Dati di targa:

Alimentazione a 13V-20V e ricarica di 3 celle Lipo da 2200mAh:

E' chiaro che la flessibilità va contro la sicurezza: chi non ha esperienza o non sa bene ciò che fa corre seri rischi (soprattutto con le LiPo), rischi di cui io non mi ritengo responsabile.

Buone ricariche a tutti,
GUGOL

Batt-Power


 
File:

Schema, Hex di programmazione e sorgenti V1.0



Nota Importante:
L'autore non si assume nessuna responsabilità per eventuali danni, diretti o indiretti, che dovessero verificarsi come conseguenza dell'utilizzo del presente circuito.




Indirizzo articolo originale:
https://www.baronerosso.it/modellismo_articoli/show/669/il-batt-power.html