Indirizzo articolo originale:
https://www.baronerosso.it/modellismo_articoli/show/515/caricabatterie-per-litio-polimery.html

Caricabatterie per Litio Polimery
Un semplice ed economico caricabatterie per celle al litio

Clicca per ingrandire l'immagine
 Componenti:

Resistenze (tutte al 5% 1/4 watt)
R1    470 ohm
R2    470 ohm
R3    470 ohm
R4    470 ohm
R5    470 Trimmer Lineare
R6    47 ohm
R7    47 ohm
R8    47 ohm
R9    47 ohm
R10   1k ohm
R11   10 ohm
R12   10 ohm
R13   10 ohm
R14   10 ohm
R15   10 ohm
R16   1 ohm 1 watt

 


Condensatori
C1    0,1uF Poliestere
C2    0,1uF Poliestere

Integrati
U1    LM317TB

Diodi
D1    1N4001
DS1   Led

Semiconduttori
Q1    2N2222A
Q2    2N2222A

Varie
Dissipatore per U1
 


Sul sito http://shdesigns.org/lionchg.html è proposto da Scott Henion un semplice caricabatterie per le celle Li-Ion e Li-Poly.
Questo circuito è molto economico e facilissimo da realizzare. Per questo motivo ho voluto testarlo e farne questa recensione per verificare in campo i suoi pregi e difetti. Tra i vari schemi proposti ho realizzato quello più completo (lionchg3.pdf) che prevede la possibilità di caricare da 1 a 3 celle con correnti regolabili tra 10 e 900 mA.

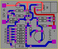
Per aiutare quanti volessero realizzarlo ho disegnato questo circuito stampato Li-Ion.pcb che è in formato Circad 98 (lo trovate su www.holophase.com
La sua realizzazione è alla portata di tutti in quanto vengono impiegate solo piste a 60 mil. Il montaggio non presenta difficoltà occorre solo prestare attenzione a come vengono montati i transistor ed il diodo. Sui due pettini di contatti laterali verranno collocati i ponticelli (simili a quelli presenti sulle piastre dei computer) che consentiranno di selezionare 1-2-3 celle e la corrente di carica prescelta.
Passiamo alla prova pratica. Dopo il controllo finale di rito connetto l'alimentazione a 12 Volt, metto i dip switch per 1 cella e verifico la tensione in uscita a vuoto. Muovendo il trimmer da 470 Ohm ottengo un campo di regolazione che va fino a circa 5.4 Volt. Regolo il trimmer per avere 4.2 Volt e verifico cosa succede mettendo il dip-switch per 2 celle. La tensione in uscita che dovrebbe essere 8.4 Volt risulta invece pari a 7.5 Volt. E' chiaro quindi che la taratura del trimmer non è indipendente dal settaggio per il numero di celle e deve essere ritoccata in base alla selezione effettuata. Probabilmente questo dipende dalla tolleranza dei componenti usati quindi se possibile usate resistente all' 1% o migliori.


Passiamo adesso a caricare una batteria vera, una E-Tec 2 celle da 1200 mA. Dopo aver regolato il trimmer per avere in uscita 8.4 Volt, connetto la batteria e verifico che la selezione delle correnti con i dip-switch sia corretta, in effetti a parte le solite tolleranze la tabella presente sul progetto viene rispettata. Anche il led di carica si accende. Verifico che con correnti intorno a 10 mA si spegne correttamente.
Con correnti a partire da 300 mA in poi noto che l'integrato LM317 scalda, questo in quanto deve dissipare circa (12-8.4) * 0.3 = 1 Watt. Per erogare quindi la corrente massima di circa 980 mA è necessario mettere un aletta di raffreddamento sull'integrato altrimenti non resisterà per molto. A mio avviso sarebbe meglio mettere l'integrato LM350T che è può reggere fino a 3 Ampere e che quindi svolgerà il suo compito a 1 Ampere senza troppi pensieri e riscaldando meno.
Metto l'aletta di raffreddamento e scelgo di caricare la batteria a circa 650 mA. Durante il processo controllo la tensione ai capi e la corrente che scorre. Questa si mantiene costante intorno a 650 mA man mano che la tensione della batteria sale dal valore iniziale di 7.40 Volt fino a 8.40.
Raggiunto questo valore la tensione si mantiene costante e la corrente diminuisce progressivamente fino a raggiungere il valore di 122 mA circa 0.1C della batteria. La carica prosegue regolarmente fino a che la batteria è carica. A questo punto la corrente inizia a diminuire, fino a quando al di sotto di 15 mA il led si spegne. Bisogna notare che la commutazione del led non è netta, infatti la sua luminosità inizia man mano a diminuire fino a spegnersi completamente. A led spento la batteria è carica. Come prova ulteriore lascio la batteria collegata per un'altra ora verificando che non ci siano problemi di riscaldamento. La tensione è fissa a 8.40 volt e la corrente che scorre è circa 10 mA.


Posso dire per concludere che il circuito si comporta bene, a parte le non linearità dovute alla tolleranza dei componenti. A meno di non selezionare i componenti con basse tolleranze ed accertarsi che la tensione sia sempre corretta per 1, 2 e 3 celle credo sia meglio fare la taratura con il numero di celle predeterminato ed usarlo sempre per lo stesso numero di celle. Meglio farne due esemplari, uno tarato a 2 celle e l'altro a 3 celle.

Il costo di tutti il circuito non supera i 10 euro. Mi sembra un buon inizio senza dover spendere tanti soldi per qualcosa di più professionale.
A tutti, buona costruzione.
© Flyer

Nota del Barone Rosso
Il progetto nella sua semplicità funziona senza problemi, fate solo attenzione al fatto che il circuito non ha nessun sistema di sicurezza ne' sull'inversione della polarità in uscita, ne' su eventuali malfunzionamenti del circuito.
Prima di caricare le batterie controllate con scrupolo che tutto funzioni regolarmente, magari con un vecchio pacco al litio, ottimo il consiglio di Flyer di costruire 2 caricabatterie per 2 e 3 celle (in alternativa potete inserire un secondo trimmer tramite un deviatore), non ci sono invece problemi per la selezione della corrente ma ricordatevi di non andare mai oltre le specifiche del costruttore delle batterie.
Per caricare 3 celle al litio è indispensabile una tensione di entrata di almeno 15 volt.
Il caricabatterie è adatto solo per batterie al Li-Ion e Li-Poly non usatelo per NiCd ed NiMh.



File:

Schema Elettrico (lionchg3.pdf)

Master dello stampato (in formato Circad98)



Nota Importante:
L'autore non si assume nessuna responsabilità per eventuali danni, diretti o indiretti, che dovessero verificarsi come conseguenza dell'utilizzo del presente circuito.




Indirizzo articolo originale:
https://www.baronerosso.it/modellismo_articoli/show/515/caricabatterie-per-litio-polimery.html