Indirizzo articolo originale:
https://www.baronerosso.it/modellismo_articoli/show/407/scarica-batterie.html

Scarica Batterie
Un scaricabatterie a corrente costante

 
 Componenti:
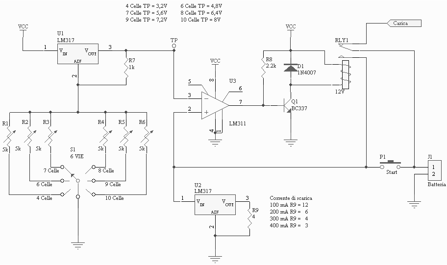
 Resistenze (tutte al 5% 1/4 o 1/8 watt)
R1-R6  5k ohm Trimmer
R7  1k ohm
R8  2,2k ohm
R9  Vedi Testo
 Diodi
D1  1N4148
 Integrati
IC1  LM311
U1, U2  LM317
 Semiconduttori
Q1  BC337
 Varie
P1  Pulsante
   Relè 12Volt 1 scambio
   Commutatore a 6 vie


Questo circuito serve ad inserire l'utile funzione di scarica in tutti quei caricabatteria economici che ne sono sprovvisti.

Funzionamento:
L'integrato LM317 siglato U1, produce una tensione stabile dipendente dalla posizione del commutatore S1 (numero di celle). Questa tensione di riferimento, giunge all'ingresso non invertente (pin 3) del comparatore U3. Inizialmente, l'ingresso invertente di U3 (Pin 2) è a 0V, di conseguenza sull'uscita dello stesso comparatore, è presente una condizione logica 0 che mantiene interdetto il transistor Q1 di conseguenza il relè RL1 rimane a riposo commutando la batteria in posizione di carica. Quando premiamo il pulsante P1 e sull'ingresso è presente la batteria, sul Pin 2 di U3 giunge una tensione positiva e se questa è superiore alla tensione di riferimento, condizione questa di batteria ancora carica, l'uscita del comparatore (pin 7) assume uno stato logico 1 e polarizza la base del transistor Q1, il quale a sua volta, fa eccitare il relè commutando così la batteria sul circuito di scarica. Quest'ultimo, è costituito dall'integrato U2 LM317 in configurazione di generatore di corrente costante collegato a massa. In questo modo si scarica la batteria fino a quando a tensione  non scende al di sotto della tensione di riferimento presente sul Pin 3 di U3 a questo punto il transistor viene interdetto ed il relè commuta la batteria dalla condizione di scarica a quella di carica. Il circuito deve essere alimentato con una tensione stabilizzata da 15 volt.

La resistenza R9:
Tramite R9 si regola la corrente di scarica delle batterie, nello schema potete trovare alcuni valori di R9 per i più comuni valori di corrente. Per valori maggiori di 200mA è consigliabile usare resistenza da 1/2 watt o 1 watt, inoltre sarebbe opportuno mettere una aletta di raffreddamento su U2.
Se volete variare la corrente di scarica dovete ricalcolare il valore di R9 usando la formula che trovate nella pagina del caricabatterie. Ricordatevi comunque che la corrente massima sopportata dall'integrato LM317 correttamente raffreddato è 1,5 ampere.

Taratura:
Prima dell'utilizzo dovete tarare i trimmer da R1 a R6 in questo modo; collegate un multimetro nella portata Volt al punto Tp, spostate il commutatore nella prima posizione e senza attaccare nessuna batteria alimentate il circuito. Ora regolate il trimmer in modo da leggere sullo strumento il giusto valore di tensione, poi spostate il commutatore e ripetete la stessa operazione con tutti gli altri trimmer.
I valori di tensione per i pacchi più comuni li trovate nello schema.

  1. Selezionare il numero di celle del pacco batteria che si desidera collegare, la corrente di scarica.
  2. Collegare il circuito al caricabatteria (il positivo al punto "carica") se vogliamo che a fine scarica la batteria venga ricaricata
  3. Collegare il pacco batteria a J1
  4. Premere il pulsante Start
A questo punto inizia la fase di scarica della batteria. Quando la scarica è completa, se è presente anche il circuito di carica, inizia automaticamente la ricarica.
Se il pacco batteria è già scarico, parte subito la ricarica.
 
File:
Schema Elettrico


Nota Importante:
L'autore non si assume nessuna responsabilità per eventuali danni, diretti o indiretti, che dovessero verificarsi come conseguenza dell'utilizzo del presente circuito.




Indirizzo articolo originale:
https://www.baronerosso.it/modellismo_articoli/show/407/scarica-batterie.html